能源工业
技术文献
2022/3/18
一. 电流互感器
定义:
电流互感器是一种利用电磁感应原理,将一次侧的大电流转换为二次侧的小电流,通过测量二次侧的电流,实现对一次侧电流进行测量的电流传感装置。
应用:
安装在电表和装有断路器的保护继电器中的电流互感器,用于测量和控制电流。
功能:
鉴于二次电流与流过其一次绕组的电流成正比,因此可利用电流互感器将高压电流降至安全水平,以利于监控交流电流流动。
行业:
电表电流互感器可用于工业和民用两种用途。在工业配电水平下,可利用电流互感器安全测量大电流。
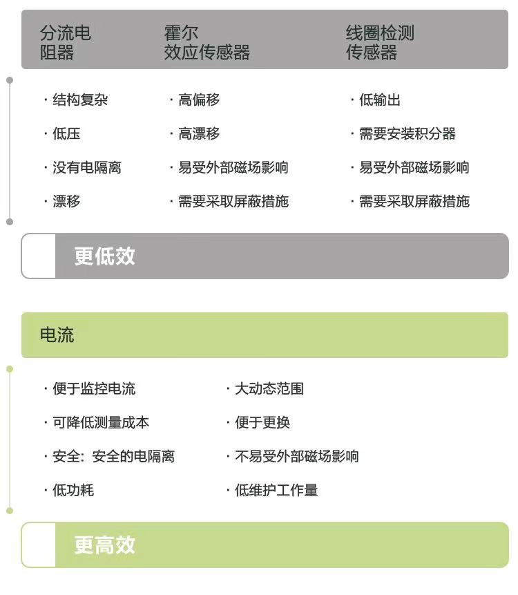
二. 为什么使用电流互感器
电流互感器是一种存在持续旺盛需求的最佳电流测量方案
三. 市场和推动因素
推动因素
- 满足终端用户峰值用电需求
- 满足现有网络无法满足需求时,老化基础设施的翻新要求
- 满足替代能源方案对更多电流互感器的要求
- 满足智能电网大量投资的要求
- 满足效率和安全要求
- 应对电力基础设施中不断增加的电网复杂程度
四. 互感器芯组成
- 电流互感器铁芯的以下特性对准确测量电流至关重要:高线性度、高磁导率、高饱和磁通密度、低误差、高温度稳定性和低铁芯损耗
- 纳米晶(3 %铌含量)和坡莫合金(80% 镍含量)铁芯能够兼具最高准确度和最佳特性
五. 纳米晶体竞争优势——材料优势
线性度+透磁率
电流测量误差小于坡莫合金
高饱和感应
尺寸和重量均小于坡莫合金
出色的热稳定性
可在-50至130°C温度范围内长期运行
成本更低
可替代和改进坡莫合金
电流测量误差小于坡莫合金
高饱和感应
尺寸和重量均小于坡莫合金
出色的热稳定性
可在-50至130°C温度范围内长期运行
成本更低
可替代和改进坡莫合金
六. 纳米晶体竞争优势——其他市场优势
镍价格波动
纳米晶体价格稳中有降
纳米晶材料制造商增多
纳米材料生产商正努力扩大纳米晶体的市场份额,并寻求替代常规技术
电气化发展
随着新能源的应用,50~60 赫兹传统正弦电流逐渐被整流电流所取代
更高电压要求
之前由美国主导的市场(110 伏)需要适应全球 220 伏的要求,以降低损失
关键客户需求
政府支持的大型实施机构(例如,中国国家电网公司、中国南方电网公司等)可能支持纳米晶体解决方案
纳米晶体价格稳中有降
纳米晶材料制造商增多
纳米材料生产商正努力扩大纳米晶体的市场份额,并寻求替代常规技术
电气化发展
随着新能源的应用,50~60 赫兹传统正弦电流逐渐被整流电流所取代
更高电压要求
之前由美国主导的市场(110 伏)需要适应全球 220 伏的要求,以降低损失
关键客户需求
政府支持的大型实施机构(例如,中国国家电网公司、中国南方电网公司等)可能支持纳米晶体解决方案
七. 应用:仪表
架构
- 电流互感器属于关键部件
- 电流互感器的组成决定准确度
- 仪表仅需交直流转换、误差补差和数字接口所需附加层
八. 仪表:充满竞争的破碎动态市场
推动因素
- 保护环境和控制能耗
- 人口增加和城市化
- 翻新和升级电网基础设施(例如,架设智能电网)
- 降低维护成本
- 减少窃电
- 具有超高准确度和附加功能(例如,连接)的智能数字式仪表,显著提高了价格和供应商收益
九. 仪表:市场关键趋势
注重效能
- 增加对基础设施现代化的投资
- 重视仪表自动化
- 去年仅在美国即安装了超过 8500 万台
- 重视电气系统数字化
提高计费准确度
- 加强对商业部门的有效监控
- 数据中心准确度要求提高
- 减少窃电
- 准确度提高后计费率提高 25%
亚太地区增长迅速
- 房地产拉动需求增长
- 只能基础设施投资
- 政府加强配电管控
工业和住宅应用
- 适合工业设施、电网,并受安全和可靠性要求驱动
- 适合家庭使用,并受大规模城市化和日益增长的安全监管驱动
十. 应用:保护继电器
提供自动跳闸机制,防止浪涌
架构
- 用于与保护继电器配合,为电力基础设施提供保护
- 电流互感器对于检测大型和异常负载至关重要
- 与继电器线圈相连的电流互感器,通过断路器触发跳闸线圈
相对于保险丝的优势
- 保险丝基于导电材料的热力性质发挥作用
- 断路器基于电磁开关原理发挥作用
- 断路器无需更换
- 断路器使用范围更大(3 相、工业)
- 断路器可靠性和安全性更高
十一. 保护继电器
电气保护设备
- 细分:断路器型保护继电器和保险丝
- 细分(应用):工业、住宅和商业应用
- 细分(电压):低压、高压和中压
推动因素
- 亚太地区工业增长和城市化
- 注重变电站自动化
- 新能源和智能电网推动电网基础设施建设
- IEC 61850 标准的实施
- 配电部门安全意识和法律要求
- 汽车电子设备内的使用
十二. 保护继电器:纳米晶体的关键优势
纳米晶体具有更好的动态特性
- 除上述优势外,纳米晶体电流互感器还适用于断路器型保护继电器
- 更低功率损耗转化为跳闸继电器处的更高功率容量,从而确保更高安全性和效率
十三. 结论
1. 电流互感器市场应用潜力巨大诸如城市化、设备翻新、法规要求和新能源应用等因素,将推动功率计和保护继电器的增长。
2. 与坡莫合金相比,纳米晶体更加适合电流互感器
纳米晶体在诸如饱和通量密度、误差、芯损失、温度稳定性和成本等方面更具优势。
3. 市场情况更加有利于纳米晶体应用
不断变化的应用、不断扩大的电压需求和镍价格波动提高了对纳米晶体的需求。
4. 全球顶级公司正在努力推动纳米晶体的应用
尽管在其他关键制造商中仍存在应用增长潜力,但仍需要提高对其优势的了解。
-
5.01 MB
相关内容
















